Instance Verification Kit (IVK)
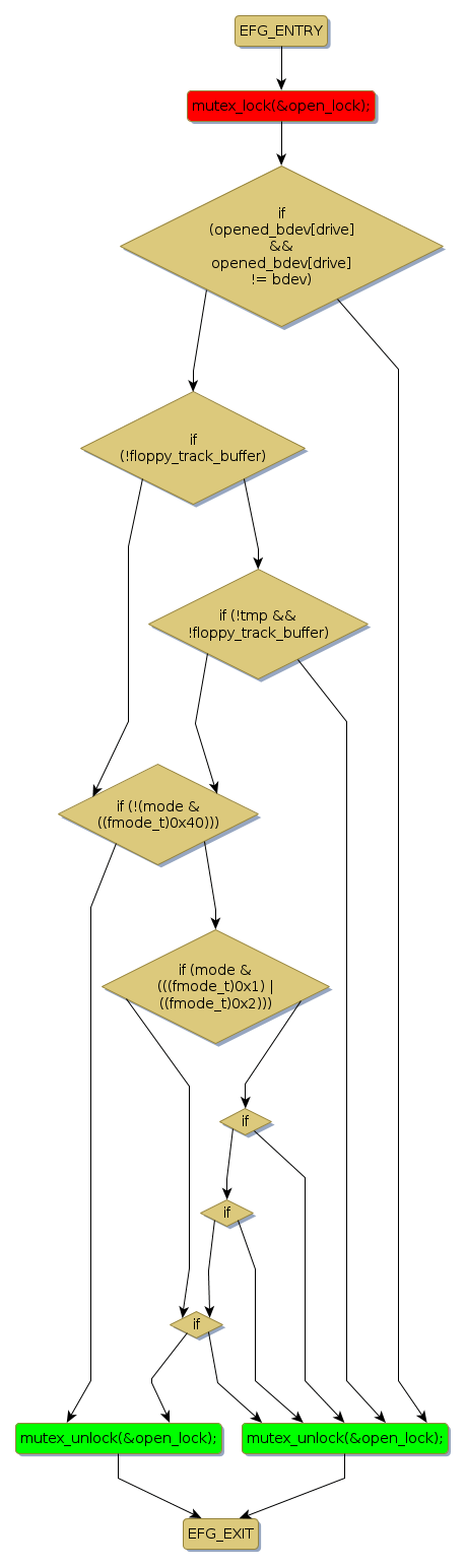
mutex lock @ [96306+23+/linux-3.19-rc1/drivers/block/floppy.c]
Instance Signature: open_lock
|
The Matching Pair Graph:
|
|
Function Name
|
Control Flow Graph (CFG)
|
Events Flow Graph (EFG)
|
Source Correspondence
|
|
floppy_open
|
|
|
[96109+11+/linux-3.19-rc1/drivers/block/floppy.c]
|